HOST
een multidisciplinair ziekenhuisteam met expertise in infectiebestrijding
Wat is HOST?
In samenwerking met de Belgische Commissie voor de Coördinatie van het Antibioticabeleid (BAPCOC) lanceerde de FOD Volksgezondheid een projectoproep voor Hospital Outbreak Support Teams (HOST), met het oog op de preventie en bestrijding van infecties en het beter gebruik van infectiewerende middelen.
Ook het E17-ziekenhuisnetwerk stelde zich met succes kandidaat. Het HOST-project moet over een periode van vier jaar (2021 - 2025) toelaten om de samenwerking op het gebied van infectiebestrijding tussen de verschillende ziekenhuizen te versterken. Een ander doel is om de ziekenhuisexpertise ter beschikking te stellen van residentiële collectiviteiten zoals woonzorgcentra en de eerstelijnsgezondheidszorg.
HOST zorgt voor het versterken van infectiepreventie (IPC) en beter gebruik van infectiewerende middelen (AMS) op twee grote niveaus: locoregionaal en transmuraal. Het ultieme doel is multidrugresistentie (AMR) te vermijden.
- Wanneer het gaat over samenwerkende ziekenhuizen binnen een geografische regio, zoals het E17-ziekenhuisnetwerk, spreken we van het locoregionaal niveau. Dat betekent dus dat we de expertise van de ziekenhuishygiëneteams van de verschillende ziekenhuizen afstemmen op en ter beschikking stellen van elkaar.
- Op transmuraal niveau vertrekken we vanuit de noden van de (residentiële) collectiviteiten, en in het bijzonder de woonzorgcentra. Er is ook op dit niveau meer behoefte aan gedeelde expertise.
Team
Maak kennis met het team
Verantwoordelijke proefproject arts:
- Dr. Sophia Steyaert (Arts ziekenhuishygiënist / Medisch Microbioloog)
- Dr. Sarah Loof (Infectioloog)
Auditor
- Annick Van Hulle
Coördinator:
- Jessica Van Lierde
Infectioloog
- Dr. Sanne de Smet
Klinisch apotheker:
- Apr. Sylvie Langeraert
- Apr. Evelien Vandermarcke
- Apr. Anne Verhaege
Clinical data-analist:
- Dr. Elin Pauwels
Verpleegkundige ziekenhuishygiëne:
- Verpleegkundige ziekenhuishygiënist: Ilse De Putter / Katrien Van de Vyver
- Afvaardiging Maria Middelares: Sofie Vleeshouwers
- Afvaardiging az Glorieux: Eric Vandermeulen
- Afvaardiging az groeninge: Guido Demaiter
- Afvaardiging AZ Sint-Elisabeth: Sarah De Looze
- Afvaardiging O.L.V. van Lourdes Waregem: Bénédicte Declerck
- Afvaardiging Sint-Jozefskliniek Izegem: Liesbeth De Pauw
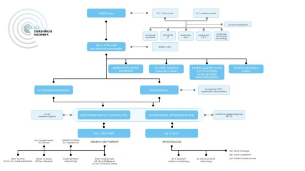
Bekijk het organogram
Contact
- Je contacteert het HOST-team per mail via deze weg.
- Je kan de coördinator van het HOST-project telefonisch bereiken via 09 246 18 27.
- Er is telefonische permanentie voor infectiologie, ziekenhuishygiëne, microbiologie en klinische farmacie. Deze is bereikbaar op werkdagen van 9u-16u (niet tijdens de weekends en op feestdagen).
- Wil je een meldingsplichtige infectieziekte aangeven? Dat kan hier op de site van Agentschap Zorg & Gezondheid.
| Ziekenhuis | Telefonische permanentie |
|---|---|
| az Glorieux | 055 23 32 00 |
| az groeninge | 056 63 42 49 |
| AZ Maria Middelares | 09 246 18 18 |
| AZ Sint-Elisabeth | 09 364 81 11 |
| AZ Sint-Vincentius Deinze | 09 387 71 11 |
| O.L.V. van Lourdes Ziekenhuis Waregem | 056 62 53 52 |
| Sint-Jozefskliniek Izegem | 051 33 40 27 |
Folder
Dienstverlening
Aanvraagformulier consultancy
Om een antwoord te kunnen geven op vragen betreffende infectiepreventie of het goed gebruik van infectiewerende middelen, bieden we kosteloos een consultancy service aan.
Aanvraagformulier UV-lichtbakken
Wij stellen twee UV-lichtbakken ter beschikking voor WZC die interesse hebben om binnen hun instelling een campagne of opleiding te organiseren rond handhygiëne. Deze kunnen afgehaald worden in AZ Maria Middelares of az groeninge.
Nieuwsbrief
Onze nieuwsbrief ontvangen? Schrijf je hier in:
Geplande opleidingen
Isolatiebeleid
Isolatiekaarten
Op sommige patiëntenkamers gelden bepaalde maatregelen rond mogelijk overdraagbare aandoeningen. Daarvoor maakte het E17-ziekenhuisnetwerk isolatiekaarten op die bezoekers informeren over te nemen maatregelen.
- BESCHERMEN: richtlijnen bezoekers
- CONTACT: richtlijnen bezoekers
- CONTACT - M: richtlijnen bezoekers
- CONTACT - N: richtlijnen bezoekers
- DRUPPEL: richtlijnen bezoekers
- DRUPPEL - CONTACT: richtlijnen bezoekers
- LUCHT: richtlijnen bezoekers
- LUCHT - CONTACT: richtlijnen bezoekers
- LUCHT - DRUPPEL - CONTACT: richtlijnen bezoekers
OPAT
Wat is OPAT
Bij sommige infecties is langdurige intraveneuze of intramusculaire behandeling nodig om de bacterie te bestrijden. Deze behandeling kan na opstart in het ziekenhuis veilig thuis verdergezet worden.
OPAT is de afkorting van ‘Outpatient Parenteral Antimicrobial Therapy’ of ‘ambulante parenterale antimicrobiële therapie’.
• Ambulant geeft aan dat de behandeling niet tijdens een overnachting in het ziekenhuis plaatsvindt.
• Parenteraal betekent dat de medicatie, intraveneus (ingespoten in het bloedvat) of intramusculair (ingespoten in de spieren) wordt toegediend.
• De antimicrobiële werking verwijst naar geneesmiddelen die actief zijn tegen micro-organismen die (ernstige) ontstekingen kunnen veroorzaken.
Het voornaamste doel van OPAT is je toe te laten de behandeling op een veilige en doeltreffende manier in je eigen thuisomgeving verder te zetten
Databank
Download folder OPAT
Download brochure PICK: info voor patiënten en zorgverstrekkers
Nuttige links
Algemeen
Infectiepreventie, microbiologie en infectiologie
- American Society for Microbiology (AMS)
- Belgisch Centrum voor Farmacotherapeutische Informatie (BCFI)
- Belgische Vereniging voor Infectiologie en Klinische Microbiologie (BVIKM)
- Centers for Disease Control and Prevention (CDC)
- European Centre for Disease Prevention and Control (eCDC)
- European Society for Microbiology and Infectious Diseases (ESCMID)
- Federaal Platform Ziekenhuishygiëne
- Infectious Diseases Society of America (IDSA)
- Sciensano
- Departement Zorg - infectieziekten en vaccinaties
- Vlaams Instituut Kwaliteit van Zorg (VIKZ)
Kennis en opleiding
- Campagne handhygiëne WZC (Departement Zorg)
- Campagne urineweginfecties WZC (Departement Zorg)
- E-learnings (FOD)
- Instructiefilmpje bedpanhygiëne
- Kennistest urineweginfecties (BAPCOC)
- Opleiding infectiepreventie (Departement Zorg)
- Sensibiliseringsfilmpje gebruik niet-steriele handschoenen
- Webinar preventie, diagnostiek en behandeling van urineweginfecties bij kwetsbare ouderen
- Webinar 'Adembenemend actueel: respiratoire infecties'
Nieuws
Lees hier onze HOST-folder.